My VCDX design architecture was based upon the EMC Symmetrix VMAX 20K. I spent a lot of time with EMC SMEs learning everything I could about it. The first step was learning the major building blocks of the VMAX and how it all fits together. The examples I provide below are with the vSphere ESXi host being the consumer of VMAX storage services.
Be aware that buying a Symmetrix VMAX is like owning a McLaren F1 race car; consider yourself lucky to drive it at the track since everything else must be performed by McLaren. Every VMAX requires valid EMC support, even adding one disk or reconfiguring a Front-End port from iSCSI to FCoE requires an EMC Engineer to generate a “BIN” file to update the VMAX configuration; you cannot do any of this yourself. Furthermore, EMC support is second to none, EMC engineers will visit your site to replace a disk or component before you are even aware that there is a problem (via ESRS – see below).
The EMC Symmetrix VMAX has the following major components:
- “UniSphere for VMAX” Management Server provides the GUI to manage the VMAX via Gateway LUNs
- “EMC Secure Remote Support” (ESRS) is the remote support gateway for EMC products
- Three models: Symmetrix VMAX 10K, 20K and 40K
- Flexible configuration – design for Capacity (“Daisy Connect”) or Performance (“Direct Connect”)
- The Operating System of the Symmetrix VMAX is known as “Enginuity”
- Two bay types: System Bay and Storage Bay
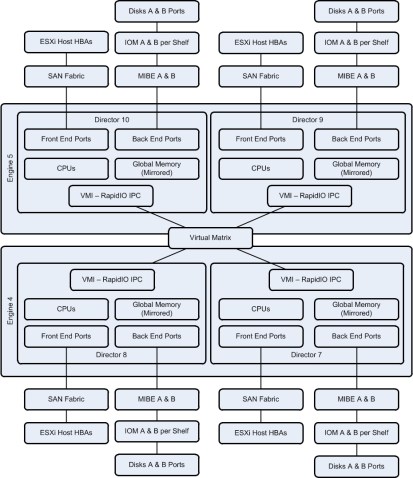
- System Bays contain up to 8 Engines (40K supports dual System Bays) with UPS, “Matrix Interface Board Enclosure” (MIBE) and Service Processor with KVM (accessed via RSA token)
- Each Engine is actually a pair of Directors
- Each Director has Front-End ports, Back-End ports, CPUs, Global Memory and a Virtual Matrix interface
- Front-End ports support 4/8/16Gb FC, 1Gb/10Gb iSCSI/Remote Replication, 10GE FCoE and FICON
- Storage Bays contain Disk Shelves with I/O Modules (IOM) and can scale up to 4 PB (10 Storage Bays)
- The Disk Shelf IOMs are connected to the System Bay by the “Matrix Interface Board Enclosure” (MIBE). The Directors interconnect via this “Virtual Matrix” as well.
- Remote replication is achieved with “Symmetrix Remote Data Facility” (SRDF) or RecoverPoint
The diagram below illustrates an EMC Symmetrix VMAX 20K with two Engines connected to vSphere ESXi hosts via Fiber Channel.
The EMC Symmetrix VMAX system has many features that are designed to optimise and enhance storage performance whilst being very efficient with the utilised storage. These main features are:
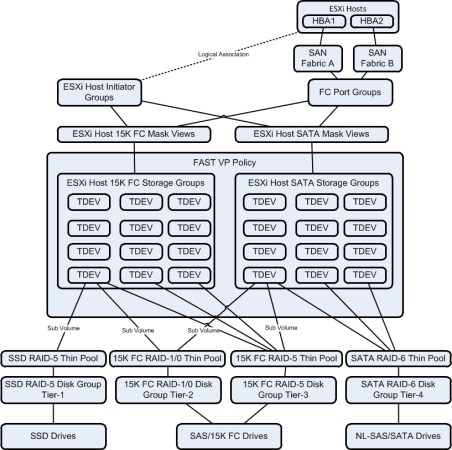
- Thin Devices (TDEV) – Virtual volumes that are thin provisioned and then bound to a Thin Pool with striping.
- FAST-VP – Auto-Tiering policies that can be configured to run 24×7.
- Cache – Provides fast performance by keeping frequently accessed addresses in memory.
- Compression – LUN Compression can be enabled Thin Pools.
The physical drives of the VMAX are collected into Disk Groups with the RAID configuration. The Disk Groups are then associated with a Thin Pool. The Thin Pool is the physical manifestation of the storage that is then virtualised through the process of “binding” with each Storage Group.
Each ESXi Host that requires SAN storage must have the following logical configuration. The linchpin of this configuration is the Mask View, which associates the Storage Group to the Initiator Group and the Port Group. The Initiator Group is merely the definition of the SAN address of the host that wants to connect to the VMAX. The Port Group is the collection VMAX Front End ports that connect to the outside world (FC, iSCSI, FCoE, FICON, SRDF). The Storage Group is the collection of thin provisioned virtual volumes (called TDEVs) that appear as LUNs to the host.
Until the TDEVs are associated with a Thin Pool, they have no substance and are merely configuration objects. Once associated with a Thin Pool, the storage is then online.
The Fully Automated Tiering for Virtual Pools (FAST VP) Policy is then applied to the Storage Group and configured to continually run. This optimises the Thin Pool storage by moving storage “hot spots” to faster storage tiers.
The following EMC products complement the Symmetrix VMAX:
- EMC PowerPath (for OS), PowerPath/VE (for vSphere ESXi) Multi-Pathing Plugin
- EMC VPLEX for Stretched Metro Clusters
- EMC VNX VG8 for NAS Gateway services
- EMC ViPR for Software Defined Storage
The diagram below illustrates an ESXi host with PowerPath/VE configured with the “SymmOpt” LB Policy, “Served” Electronic Licence Management, “Rtools” Virtual Appliance and the “VSI” Plugin for vCenter.
The following sites provide details of the EMC Symmetrix VMAX with VMware vSphere and should be used for additional information:



2 thoughts on “Tech101 – EMC Symmetrix VMAX & PowerPath/VE”
Comments are closed.