I am kick-starting a GitHub project called RapidMatter. The live version of this GNU General Public Licence prototype will run at RapidMatter.com, which I will fund personally through the earnings of my blog VCDX133.COM. I have been thinking about this since 2013 when I first started my VCDX journey and it is time to put it out there and make it a reality.
Mission Statement: To provide a vendor-agnostic Enterprise-Architecture-Design-as-a-Service for Infrastructure.
Problems to be Solved
- Long time-to-market for expert-level enterprise infrastructure architecture designs.
- Fragmented and incomplete design documentation.
- Absence of supporting documentation.
- Unnecessarily complicated designs.
- Lack of a central, best-of-breed repository for the designs of any organisation.
- Lack of architecture design continuity over time.
- Weak design skills within the industry.
- Lack of vendor-agnostic architecture design training courses.
- Lack of tools to validate the efficacy and risks of designed infrastructure solutions.
Objectives
- To provide a universal language for Enterprise Infrastructure Architecture Design that aligns with the Zachman Framework and CCAr/VCDX/NPX design methodologies.
- To provide the fastest time to market for CCAr/VCDX/NPX-level Enterprise Infrastructure Architecture Design (hours and days, not months).
- To provide the tools to quickly build a complete architecture design with supporting documentation that an implementation team can use to successfully deliver a project.
- To reduce the risk of bad design and improve the chances of success.
- To provide a central infrastructure repository of requirements, design decisions and supporting documentation.
- To provide a continuous, central and secure design repository for each registered entity using a common and extensible design methodology.
- To allow customers, value added resellers and vendors to contribute to the central design database, that will allow the reuse of work product.
- To allow anyone to build vendor-agnostic designs and translate these into vendor-specific engineering specifications.
- To allow concurrent, multi-user collaboration on enterprise infrastructure architecture design.
- To provide a wizard-based design tool that beginners, advanced and expert enterprise architects can easily use.
- To provide training materials for enterprise infrastructure architecture design.
Goals of the Day 1 Prototype at RapidMatter.com
- Functioning User Interface with User Registration and Project Repository.
- Functioning Design Wizard with Beginner, Advanced and Expert modes for Private Cloud and Data Center Virtualisation.
- Functioning Design Database populated with Conceptual Model options (Business Goals, Requirements, Constraints & Assumptions), Logical Design options (Cloud Management Platform, Compute, Network, Storage, Virtual Machine, Security, Backup/Recovery, BC/DR, Virtual Infrastructure Management) and Physical Design options.
- Initially support Microsoft, VMware, Cisco, EMC and Nutanix engineering specifications for physical design (because I have the expertise to populate the design database with this content and validate it).
- Functioning Supporting Documents database (Implementation Plan, Configuration Guide, Test Plan, Standard Operating Procedures, Blueprints).
- Functioning Solution Metrics analysis of each design to measure the chances of success and mitigate risk.
- Functioning Design Pack Export to PDF for design review and implementation.
- To have CCAr, VCDX and NPX certified enterprise architects contribute to the design database and supporting documents database.
- To have architects of every skill level use the solution and provide feedback on bugs and future improvements.
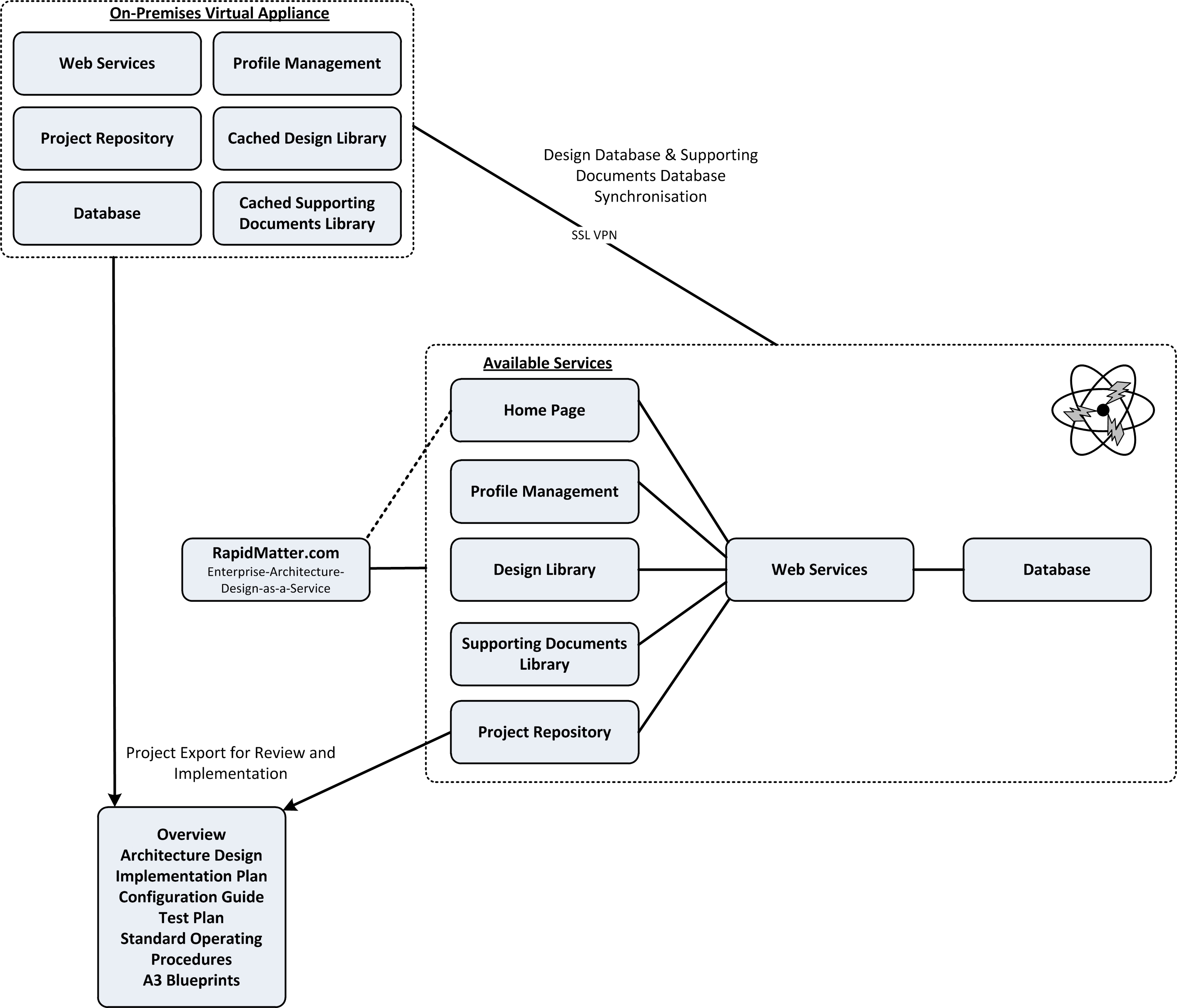
Logical Design Concept
Major functional areas:
- Home Page for Information, User Login and User Registration.
- Profile Management – repository of users, organisations and passwords.
- Design Library – repository of Conceptual Model, Logical Design and Physical Design options.
- Supporting Documents Library – repository of Implementation Tasks, Configuration Tasks, Test Plans and Standard Operating Procedures.
- Project Repository – user and organisation architecture designs which reference the design and supporting documents libraries.
- Project Export for Review and Implementation – convert a completed project to a set of documents that can be used by an implementation team.
Day 2 and Beyond
- Support Service Provider Network, Enterprise Network, End User Computing, Hybrid Cloud and Public Cloud design scenarios.
- Support engineering specifications for Veeam, VMTurbo, Zerto, HP, Netapp, OpenStack, KVM, Dell, Brocade, IBM, Citrix, SimpliVity, Hitachi, Trend Micro, Symantec, Palo Alto Networks, AWS, Google Compute, Microsoft Azure, etc.
- Highly Available Virtual Appliance or Public Cloud service that can be deployed into an organisation’s infrastructure to host the Project Repository with SSL VPN access back to RapidMatter.com (or any other instance of the code) for the Design Database and Supporting Documentation Database synchronisation.
- Vendors can provide a library of pre-validated designs based upon their solution best practices.
- Solution upgrade design validation (eg. vSphere 5.5 to vSphere 6.0).
- Vendor Specific filtering (Constraints) – if you have a preference for a particular vendor, all other vendors will be filtered out.
- Vendors, VARs and Consulting firms can provide design collaboration and validation services to organisations through RapidMatter.
- Cost estimation of completed physical design Bill of Materials
- Design seeding – import configuration files to start with a draft design of your current infrastructure.
Want to Contribute?
- Initially we need developers and software architects to help translate the Logical Design Concept into a software design. Where will it run? Probably AWS. How will it be coded? No idea. What will it look like? LAMP stack or Micro-services in containers? Unknown, the closest I have is the Logical Design Concept above and the start of a software design at GitHub.
- We will also need expert enterprise architects to help populate and validate the design and supporting document databases. Initially we will use XLSX templates until the databases are functioning, then contributors can do it directly.
- Once we have a functioning system, we will need architects to test it, play with it and provide feedback.
- Reach out to me at rene@vcdx133.com if you are passionate about this subject and want to get involved or go to the project homepage for more information.

Awesome idea. I look forward to reading and helping if possible.
Hello William, Thank you for taking the time to read and comment. Look forward to you being involved. Regards, Rene.