You have been given the task of bringing a brand new Cisco UCS online. However, you are used to traditional server infrastructure (eg. HP, IBM, Fujitsu). If you are asking yourself, “What is policy-based computing? How do I configure this thing?” Then this series of posts is for you.
This is an eight part series, describing how to configure a Cisco UCS from start to finish for a vSphere deployment:
- Cisco UCS Configuration Guide – Part 1 – Overview
- Cisco UCS Configuration Guide – Part 2 – Equipment
- Cisco UCS Configuration Guide – Part 3 – LAN
- Cisco UCS Configuration Guide – Part 4 – SAN
- Cisco UCS Configuration Guide – Part 5 – Server
- Cisco UCS Configuration Guide – Part 6 – Admin
- Cisco UCS Configuration Guide – Part 7 – Firmware Upgrade
- Cisco UCS Configuration Guide – Part 8 – ESXi Driver Upgrade
The configuration Use-case:
- Cisco UCS Version 2.2(1d)
- Redundant Cisco UCS Fabric Interconnects (6296UP or 6248UP)
- Single Cisco UCS Chassis with two 8 Port FEX IO Modules
- Four 10GE uplinks per FEX IO Module
- Two Cisco UCS Half Blade Servers (2 sockets) with a single VIC each
- Boot from SAN for ESXi (vSphere 5.1)
- Integrate UCS Manager with Active Directory for User Management and NTP
- UCS Manager configured with Cisco Call-Home feature (SmartNet)
- Basic QoS policy with Cisco Nexus Switch
- vPC Uplinks from UCS to Cisco Nexus Switch
- FC Uplinks from UCS to SAN Fabrics
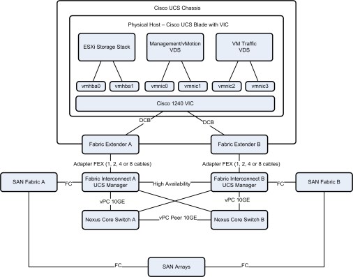
The Cisco UCS equipment comprises of two redundant Fabric Interconnects (with UCS Manager and NX-OS firmware), Blade Chassis (with Fans and Power Supplies), Blades (with VIC Adapter) and FEX IO Modules. The UCS also supports Rack mounted FEX (Nexus 2K) and C-series rack-mounted servers (not present in this Use-case). The Cisco VIC is carved into virtual NICs and virtual HBAs.
This diagram provides an overview of how the Cisco UCS is connected internally and externally to the LAN and SAN networks.
If you normally work with traditional servers, then you will have to adjust to the “policy-based” configuration of compute resources. The first step is to build a Service Template, which is a collection of software defined policies. This is the hardest part, once you have the template, you can reuse it as many times as you like.
The second step is to create a Service Profile from the Service Template and then associate the Service Profile with the actual Server hardware. The “association” of the Service Profile and the Server hardware is the equivalent of the fully configured “traditional” server. If the hardware fails, you then associate the Service Profile with the new Server hardware without any change to the Service Profile policy.
The UCS Manager has six fundamental silos: Equipment, Server, LAN, SAN, VM and Admin. This diagram shows the relationship of how these silos are used.
This is a summary of the tasks that need to be completed to bring a Cisco UCS online with SAN storage, which will be covered in detail during the series:
- Connect Laptop to Fabric Interconnect-A with Cisco Console cable and assign IP addresses
- Connect Laptop to Fabric Interconnect-B with Cisco Console cable and join cluster of Fabric Interconnect-A
- Connect to Cisco UCS Manager with Java-enabled Browser (connect to Cluster IP address)
- Configure server ports (from Fabric Interconnects to Chassis FEX IO Modules)
- Acknowledge Chassis, Note: Fabric Interconnects, Chassis and Servers should now be visible
- Update UCS Manager to latest version (3 packages required – A-type, B-type and C-type)
- Configure Uplink ports (from Fabric Interconnects to Nexus)
- Configure FC ports (from Fabric Interconnects to SAN Switches)
- Create Pools (5 types) – UUID, IP, WWPN, WWNN and MAC
- Create VLANs in LAN tab
- Create VSANs and Assign VSANs to FC ports (SAN cloud, not Storage cloud)
- Create Service Profile Template – vNICs, vHBAs, Local Disk Policy, Firmware Policy, BIOS Policy, Boot Policy
- Create Service Profiles from Service Profile Template
- Assign Service Profiles to Cisco UCS blades
- Power On each UCS blade and mount ISO image to install ESXi
- NOTE: Internal fabric will not become active until the FC and Ethernet Uplinks are active
- NOTE: If multiple UCS Managers are available, deploy UCS Central virtual appliance to manage multiple domains from a single interface
Assumptions
- Core Switch cabling and configuration is completed with virtual port-channel
- SAN Fabric cabling and configuration is completed
- SAN Storage cabling and configuration is completed
- VM-FEX is not required (out of scope of this Use-case)
Requirements
- Have a range of IP addresses for Fabric Interconnect & Blade Management
- Have a range of WWPN and WWNN addresses for vHBAs
- Have a range of MAC addresses for vNICs
- Sufficient Fabric Interconnect Port Licences for the required Fabric Interconnect ports (FC, 10GE, FEX, Server)
Other Resources


4 thoughts on “Cisco UCS Configuration Guide for vSphere – Part 1 – Overview”
Comments are closed.