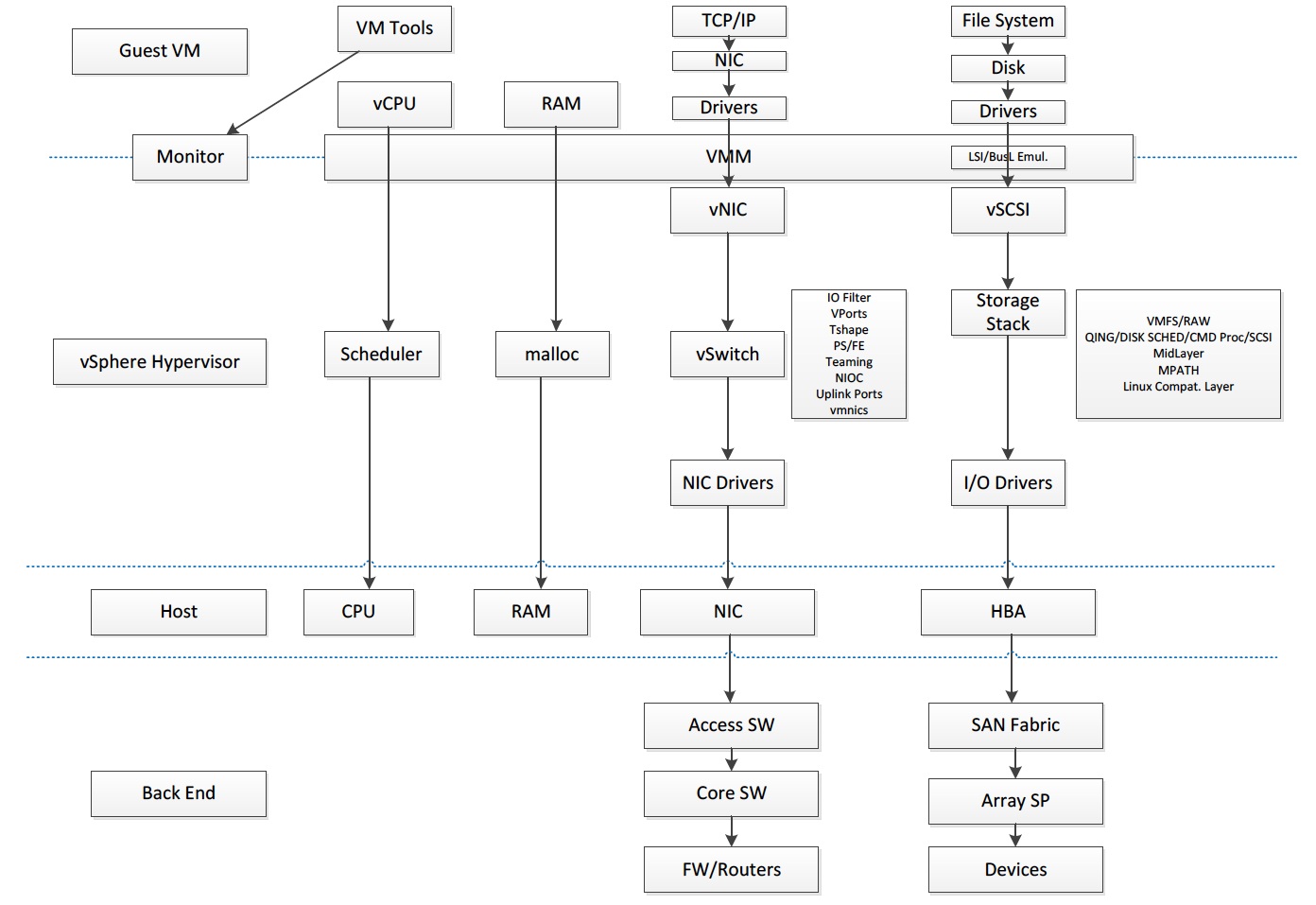
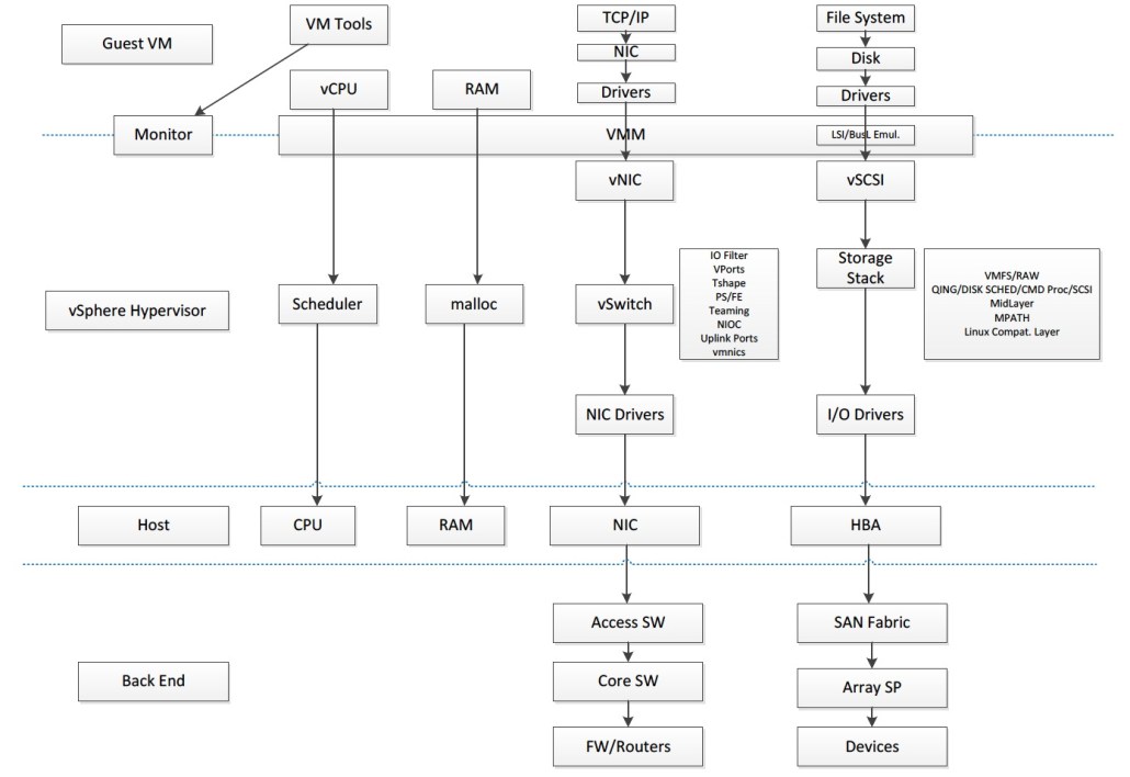
During my VCDX journey, I searched long and hard for a diagram that showed the components of VMware vSphere ESXi in a “big picture” to enhance my understanding. The closest I could find was in the VMware vSphere: Optimise and Scale training manual (page 66 – Image also here Section 4.1), but it lacked detail. So I collated all that I could find into this diagram, which is a very handy one to have when troubleshooting vSphere issues. (#VCDX HINT, HINT!)
This diagram illustrates the four fundamental layers of vSphere (click on image for the high resolution version):
- Guest Operating System software (VM)
- ESXi Hypervisor software with Virtual Machine Monitor (VMM), CPU Scheduler, Memory Allocation, Network stack and Storage stack
- Host Server hardware with pCPU, pRAM, Network and Storage interfaces/components
- Backend – Network and Storage systems
The vSphere Management and Automation layers (vCenter, vCOPs, vCD, vCAC, etc.) are deliberately excluded to keep it simple.
The following sites provided the details of each stack and should be used for additional information:

3 thoughts on “Tech101 – VMware vSphere ESXi”
Comments are closed.